Instance Verification Kit (IVK)
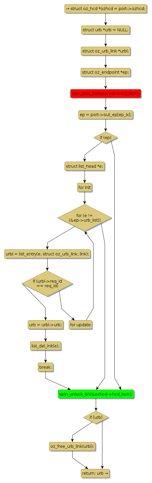
spin lock @ [15286+31+/linux-3.19-rc1/drivers/staging/ozwpan/ozhcd.c]
Instance Signature: hcd_lock
|
The Matching Pair Graph:
|
|
Function Name
|
Control Flow Graph (CFG)
|
Events Flow Graph (EFG)
|
Source Correspondence
|
|
oz_find_urb_by_id
|
|
|
[15104+17+/linux-3.19-rc1/drivers/staging/ozwpan/ozhcd.c]
|